| 索引号: |
003083390/202509-00014 |
信息分类: |
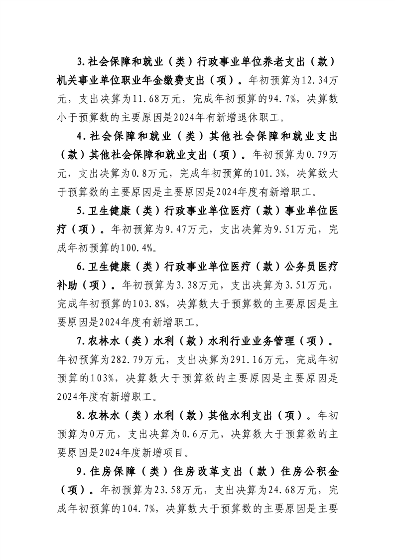
部门(单位)预决算 |
| 内容分类: |
农业、林业、水利 |
发布日期: |
2025-09-24 |
| 发布机构: |
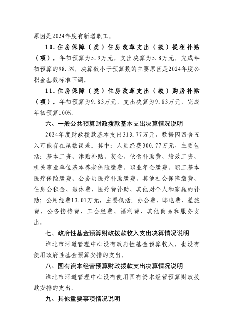
市水务局 |
文号: |
|
| 名称: |
淮北市河道管理中心2024年度单位决算公开 |
关键词: |
|
| 有效期至: |
|
| 索引号: |
003083390/202509-00014 |
| 信息分类: |
部门(单位)预决算 |
| 内容分类: |
农业、林业、水利 |
| 发文日期: |
2025-09-24 |
| 发布机构: |
市水务局 |
| 文号: |
|
| 关键词: |
|
| 名称: |
淮北市河道管理中心2024年度单位决算公开 |
淮北市河道管理中心2024年度单位决算公开
浏览次数:
信息来源: 市水务局 发布时间:2025-09-24 15:09
字号:
大
中
小
分享到: