本站
站群
首页
首页
水务工作
政务公开
办事服务
互动交流
专题专栏
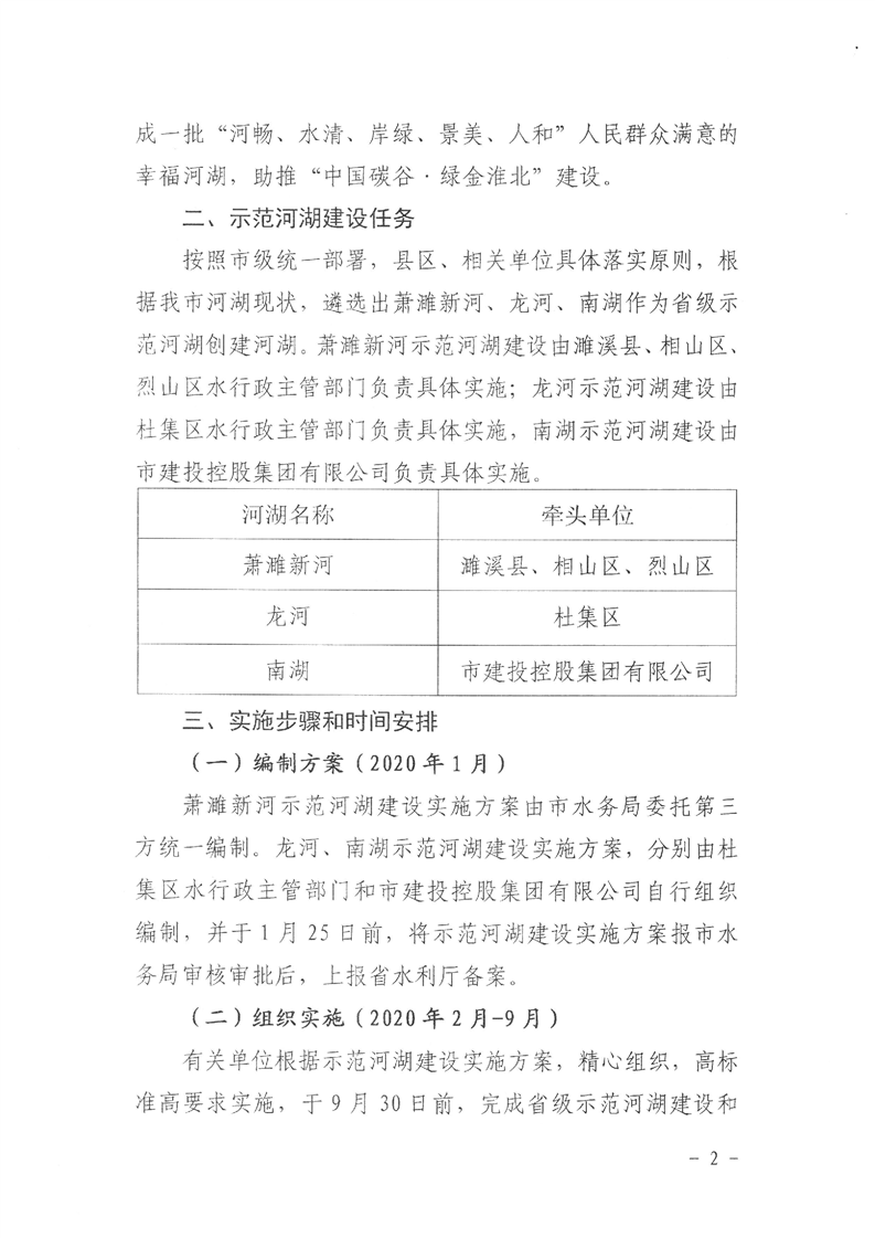
水利工程
您当前的位置:
首页
>
专题专栏
>
河长制
关于开展淮北市示范河湖建设的通知
发布日期:2020-01-03 17:35
编辑:淮北水务局
来源:市水务局
阅读:
次
字号:
大
中
小
打印本页
返回顶部