本站
站群
首页
首页
水务工作
政务公开
办事服务
互动交流
专题专栏
水利工程
您当前的位置:
首页
>
水务工作
>
通知公告
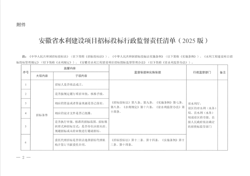
【转载上级】关于印发《安徽省水利建设项目招标投标行政监督责任清单》(2025版)的通知
发布日期:2025-12-04 09:28
编辑:淮北水务局
来源:市水务局
阅读:
次
字号:
大
中
小
打印本页
返回顶部