本站
站群
首页
首页
水务工作
政务公开
办事服务
互动交流
专题专栏
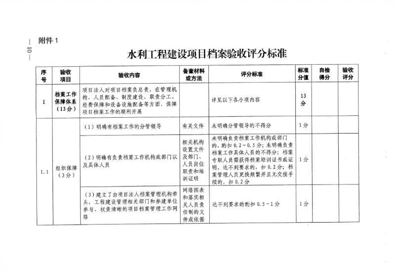
水利工程
您当前的位置:
首页
>
水务工作
>
通知公告
转发:水利部 国家档案局关于印发《水利工程建设项目档案验收办法》的通知
发布日期:2023-05-22 09:18
编辑:淮北水务局
来源:市水务局
阅读:
次
字号:
大
中
小
打印本页
返回顶部